Welcome to the Party Bus DevSecOps Platform as a Service (PaaS)
Your comprehensive guide to maximizing the potential of our platform
This resource is designed to help you navigate and harness the full power of Party Bus, ensuring your development, security, and operations processes are seamlessly integrated and highly efficient.
What Does Success Look Like?
Success looks like you, as a Party Bus customer, having a streamlined experience to deploy, secure, and operate your application in Production. The Certificate to Field (CtF) is a crucial aspect of operating your application with the proper DoD authorization. Much of the time and effort spent with Party Bus is with scanning tools and modifying code to be compliant with our security standards. Using Party Bus Test Drive is a best practice to achieve success with the scanning process.
Roles & Responsibilities
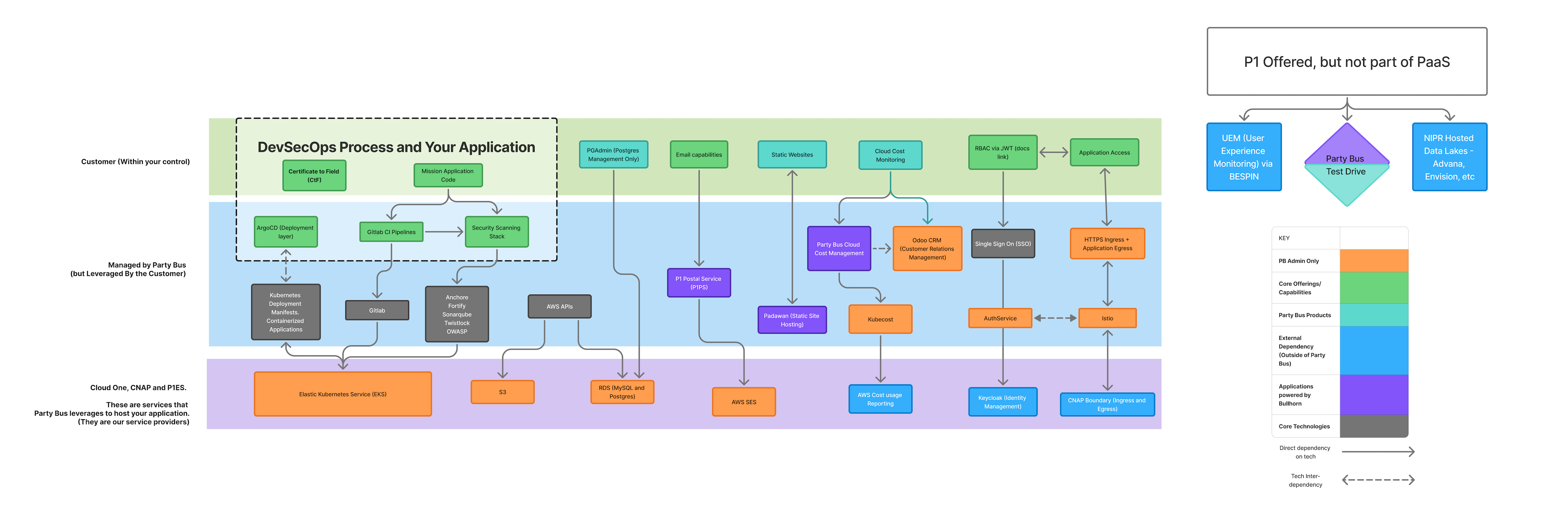
During this journey, there are things you are responsible for, and there are things we are responsible for. The RACI chart (below) shows the division of labor. It is important to understand tasks that the Party Bus team expects you to complete. This also provides some insight into how other Platform One teams are involved.
Service Level Agreements (SLAs)
SLAs are the standard we hold ourselves to with regard to services provided and timeliness with assisting with your requests. Please view our SLA pages here:
If you see a case where an SLA was broken or not met, please keep us honest and bring it to our attention! If there is a reason why we cannot meet our SLAs, we’ll be sure to let you know. However, that should be the exception and not the rule.
Terms & Conditions (T&Cs)
T&Cs are what your government leadership has agreed to when joining the Party Bus PaaS. When your government lead sent us funds, he/she agreed to your team abiding by the Party Bus T&Cs. Please read through these when onboarding; we expect you to understand these, and they will be enforced. Read the T&Cs here:
Our Team
As our customer, it’s helpful for you to understand who you’re interacting with. Our Party Bus Value Stream is divided into five sub-teams, each with a crucial portion of the mission to provide you value. Those teams are Mission DevOps (MDO), Cyber Application Team (CAT), Operations, Bullhorn, and CollabTools. Each of these sub-teams is led by a Product Manager, and they direct-report to the Party Bus Value Stream Lead (PB VSL). The PB VSL has a small leadership team that helps him/her lead this highly capable group of engineers as well as Acquisitions Managers that help manage labor and license contracts.
- MDO: The primary team you interact with as an application DevOps team. They help you setup pipelines and answer questions related to your application’s environment.
- CAT: Party Bus’s internal Cyber team. They are responsible for overseeing the CtF process, collecting your Body of Evidence, and liaising with our Approving Official. They implement policy set by our Platform One Cyber team.
- Operations: This team operates and maintains the Party Bus platform. They maintain over 30 crucial services and applications we all depend on, including all CollabTools products.
- CollabTools: The primary team you interact with when using our CollabTools suite. They implement new features, work alongside our Operations team, and liaise with vendors as needed.
- Bullhorn: Party Bus’s internal innovation team, “Dog Food” team, and software development team. They develop and maintain several software products and act as our internal application customer team.
- Leadership: This is a small team that helps with technical roadmaps, strategic engagement, and personnel management.
- Acquisitions: We don't prescribe to the single prime integrator model. Our contractor workforce is split into several labor contracts which are managed by our Acquisitions team. They also manage a plethora of license contracts–all the software you use is made available through a contract between P1 and the vendor. Finally, the Acquisitions team manages the allocation of customer funds across all our contracts and cloud bills.

Over time, you may interact with personnel outside the Party Bus Value Stream. For your awareness, here is a basic org chart showing the other portions of the Platform One (P1) team. The P1 team is led by the P1 Materiel Leader. The P1 organization is the AFLCMC/HNCX branch within the USAF Air Force Materiel Command (AFMC) major command.

P1 Value Streams
- Jedi Council: The team that assists the Materiel Leader with accomplishing taskers and other administrative tasks.
- Smugglers Alliance: The Acquisitions team, led by the P1 Chief of Acquisitions. Smugglers Alliance has Acquisition Managers embedded in the other value streams. Smugglers Alliance manages the P1 Solutions Marketplace.
- P1 Cyber: Cybersecurity team managing Cyber Operations and Policy. The Cyber team has personnel embedded in the other value streams.
- Iron Bank: Our vetted repository of assessed containers, purpose-built to enable the rapid, scalable, and secure deployment of applications across the DoD.
- Big Bang: The DoD's trusted open source DevSecOps platform, tailored to empower teams to create, adapt, and deploy secure software with unmatched speed. This team also manages EdgeOps.
- Party Bus: A fully managed DevSecOps platform as a service (PaaS), built to help DoD teams deliver secure, mission-critical software faster than ever, including a streamlined Certificate to Field process. This team also manages CollabTools.
- Cerberus: The team that manages the P1 help desk (known as Razor Crest), the team that manages the Cloud Native Access Point (CNAP) stack and DNS (known as P1 Enterprise Services, P1ES), and software development team. The CNAP tech stack includes the P1 firewall, Single Sign-on (SSO) capability, and Appgate Software Defined Perimeter.
- P1 Customer Experience: The team that focuses on customer engagement. This is the team that handles Party Bus customer funding and onboarding, then hands customers off to the Party Bus team.
Core Features
Integrations
- Third-Party Tools: Integrations across the various technologies in Party Bus is possible with a request to our MDO team. Many integrations can be achieved with internal routing.
- API Access: Connections to/from external resources is possible as well. Connecting with DoD servers and data lakes may require us to navigate the process to request whitelists from DISA for the DoDIN Internet Access Point (IAP) and/or Boundary Cloud Access Point (BCAP). Please note that while almost always technically possible, these requests take time since they include several external stakeholders. Party Bus has several existing external connections you may be able to leverage quickly, such as Envision, ADVANA, and UDL.
- Head over to our Getting Started section that covers onboarding and related items.
Troubleshooting & Support
- For common issues and recommend fixes, please check our documentation hub first.
- For pipeline/application support, the next best resource is our IL2 Mattermost support channel. Our MDO team monitors this channel continuously. Head over to the PB Mission DevOps Channel . Searching the channel is also helpful to find previous questions and answers. When in doubt, submit a ticket! The IL2 support channel linked above has helpful portals and resources in the channel header, which will help you submit your ticket to the appropriate P1 team.
- For CollabTools tickets, our P1 help desk is the best place to start. If you'd like to message a member of the team, head over to this IL2 channel .
- As a last resource, check out the P1 website. There is a contact us link in the top right corner.
Resources
- Documentation: Use the site search feature or explore the sidebar navigation. Submit your feedback or ideas about this docs site .
- Tutorials: Many of our features in P1 Docs have video tutorials, especially with CollabTools.
- Webinars: See below for information about our Party Bus Immersions and Ask an Engineer sessions!
- Guild Apps Channel: This is a great resource to ask other Party Bus customers how they would approach a particular problem. This channel is hosted on IL2 Mattermost: Guild - App Teams .
Stay Updated
- Party Bus Immersion Series and Ask an Engineer Sessions: Register in advance for these monthly Zoom sessions. Meet with our team, get the latest news and updates, and ask us your questions! We’d love to see you!
- Notifications: Stay updated on outages and other important notifications affecting the Party Bus platform.
- Our MDO team also makes announcements in our documentation hub.
- Mattermost: We manage our own Mattermost servers so we’re always on there! The best channel to ask our team questions is Value Stream - Party Bus - Support . If you don't feel comfortable asking the question on the IL2 server, let us know and we can connect on IL4 or IL5.
Conclusion
Our comprehensive documentation is here to support you every step of the way. Whether you are just getting started or looking to delve deeper into advanced features and integrations, you will find all the resources you need to succeed. Thank you for choosing our DevSecOps platform, and we look forward to supporting your journey towards a more secure and efficient development process.
Contact Us
If you have any questions or need further assistance, please do not hesitate to contact our support team. We are here to help you make the most of our platform and ensure your success.
Feedback
Your feedback is invaluable to us. Please share your thoughts and suggestions to help us improve our documentation and platform.
Thank you for being a part of our community!

